文章目录
隐藏
什么是阻塞队列
阻塞队列(BlockingQueue)是一个支持两个附加操作的队列。这两个附加操作支持阻塞的插入和移除方法。
1)支持阻塞的插入方法:意思是当队列满时,队列会阻塞插入元素的线程,直到队列不满。
2)支持阻塞的移除方法:意思是当队列为空时,获取元素的线程会等待队列变成非空。
阻塞队列常用于生产者消费者模式中,生产者是向队列添加元素的线程,消费者是从队列获取元素的线程。堵塞队列就是生产者用来存放元素、消费者用来获取元素的容器。

抛出异常:当队列满时,如果再往队列里插入元素,会抛出IllegalStateException异常。当队列空时,从队列里面获取元素会抛出NoSuchElementException
返回特殊值:当向队列插入元素时,插入成功返回true。如果是移除元素,则是从队列取出一个元素,如果没有则返回null。
一直阻塞:当队列满时,如果生产者继续put元素,队列会一直阻塞生产线程,直到队列可用或者响应中断退出。
超时退出:如果阻塞队列满时,生产者线程往队列里offer插入元素,队列会阻塞生产者线程一段时间,如果超过了指定时间,生产者线程就会退出。
这几组操作可根据这个规律记忆:put和take都还有字母t,offer和poll都含有字母o。
注意如果是无界阻塞队列,队列不可能会出现满的情况。
Java中的阻塞队列
| 名称 | 描述 |
|---|---|
| ArrayBlockingQueue | 一个由数组实现的有界阻塞队列,此队列按照FIFO对元素进行排序。支持公平锁和非公平锁。 |
| LinkedBlockingQueue | 一个由链表结构组成的有界阻塞队列,此队列按照FIFO对元素进行排序。此队列默认长度为Integer.MAX_VALUE,所以默认创建的该队列有容量危险。 |
| PriorityBlockingQueue | 一个支持优先级排列的无界阻塞队列,默认自然序进行排序,也可以自定义实现compareTo()方法来指定元素排序规则,不能保证同优先级元素顺序。 |
| DelayQueue | 一个PriorityBlockingQueue实现延迟获取的无界队列,在创建元素时,可以指定多久才能从队列中获取当前元素。只有延时期满了之后才能从队列中获取元素。 |
| SynchronousQueue | 一个不存储元素的阻塞队列。每一个put必须等待take操作,否则不能添加元素。支持公平锁和非公平锁。 |
| LinkedTransferQueue | 一个由链表结构组成的无界阻塞队列,相对于其他阻塞队列,LinkedTransferQueue多了tryTransfer和transfer方法。 |
| LinkedBlockingDeque | 一个由链表结构组成的双向阻塞队列,队列头部和尾部都可以添加和移除元素,多线程并发时可以将锁的竞争最多降到一半。 |
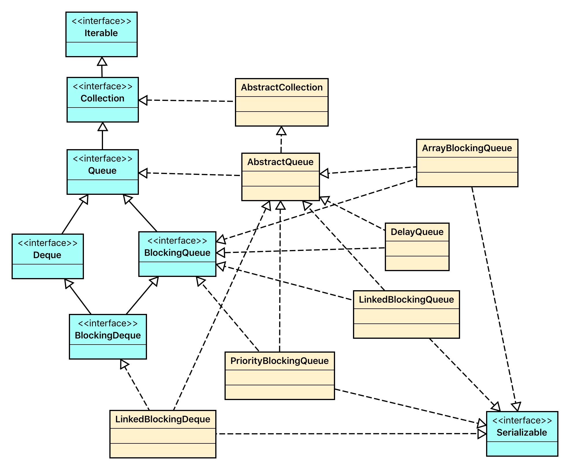
他们的类图如下
